北极星电力市场网获悉,近日,全国各地2026年1月电网企业代理购电价格陆续公布。北极星电力市场网汇总了2025年6月-2026年1月各地电网企业代理购电价格,如下表所示:

以下为2026年1月各地电网企业代理购电价格表,顺序依次为:江苏、安徽、广东、山东、山西、北京、河北、冀北、河南、浙江、上海、重庆、四川、黑龙江、辽宁、内蒙古东部、内蒙古电力集团、江西、湖北、湖南、青海、宁夏、陕西、天津、甘肃、广西、新疆、云南、深圳、福建。(吉林、贵州暂未公布)
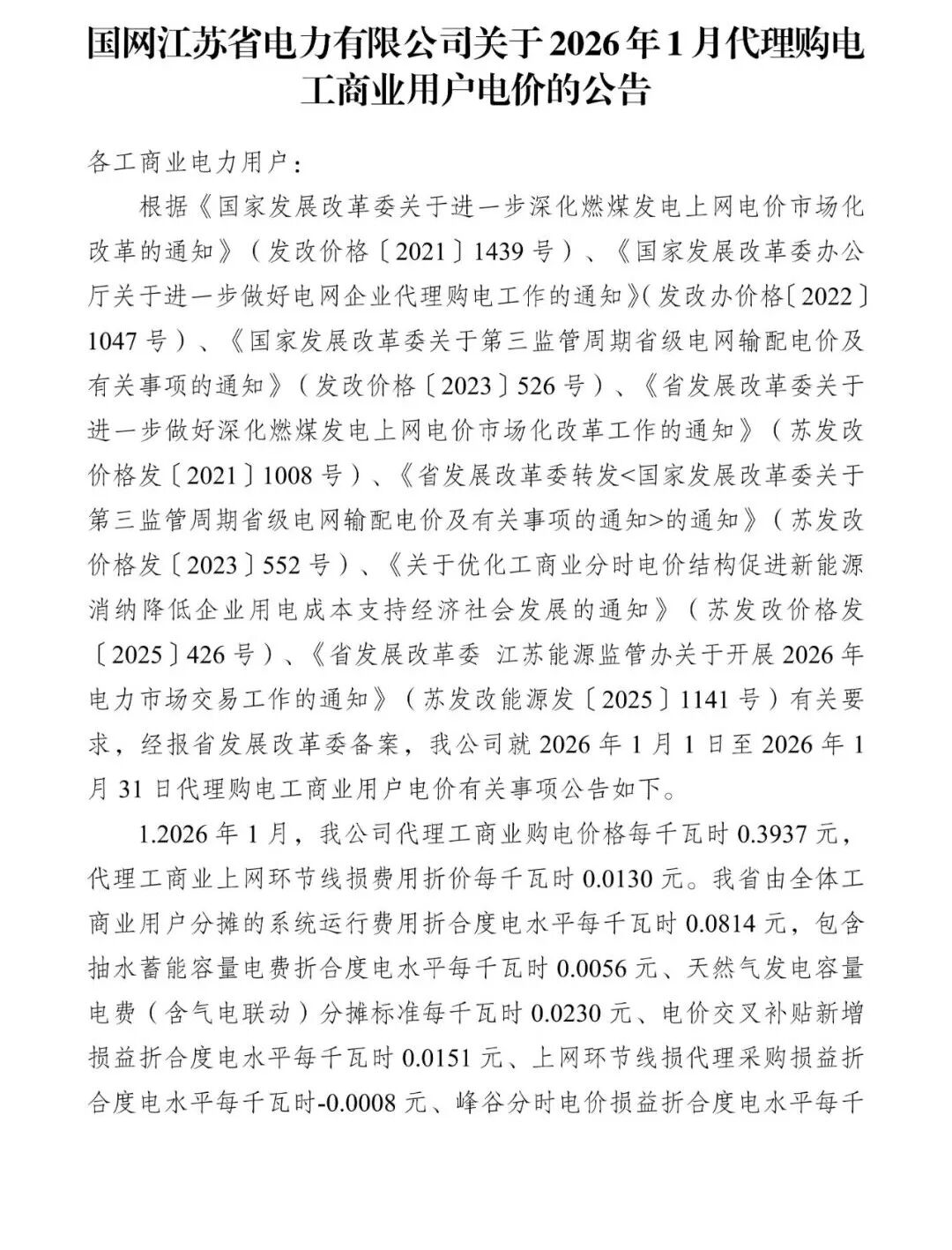
江苏




安徽


广东






山东

山西

北京



河北

冀北




河南

浙江







上海



重庆


四川



黑龙江


辽宁


内蒙古东部



内蒙古电力集团

江西


湖北


湖南




青海



宁夏


陕西



天津

甘肃


广西



新疆

海南


云南





深圳



福建

