全国各地2026年3月电网企业代理购电价格公布!

北极星电力市场网获悉,近日,全国各地2026年3月电网企业代理购电价格陆续公布。北极星电力市场网汇总了2025年8月-2026年3月各地电网企业代理购电价格,如下表所示:

搜狗高速浏览器截图20260228082236(1).png

以下为2026年3月各地电网企业代理购电价格表,顺序依次为:江苏、安徽、广东、山东、山西、北京、河北、冀北、浙江、上海、重庆、四川、黑龙江、辽宁、吉林、内蒙古东部、内蒙古电力集团、江西、湖北、湖南、青海、宁夏、陕西、天津、甘肃、新疆、广西、海南、贵州、云南、深圳、福建。(河南暂未公布)

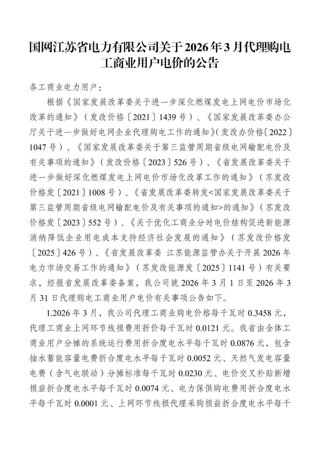
江苏

安徽

广东

山东

山西

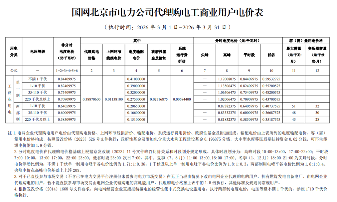
北京

河北

冀北

浙江

上海

重庆

四川

黑龙江

辽宁

吉林

内蒙古东部

内蒙古电力集团

江西

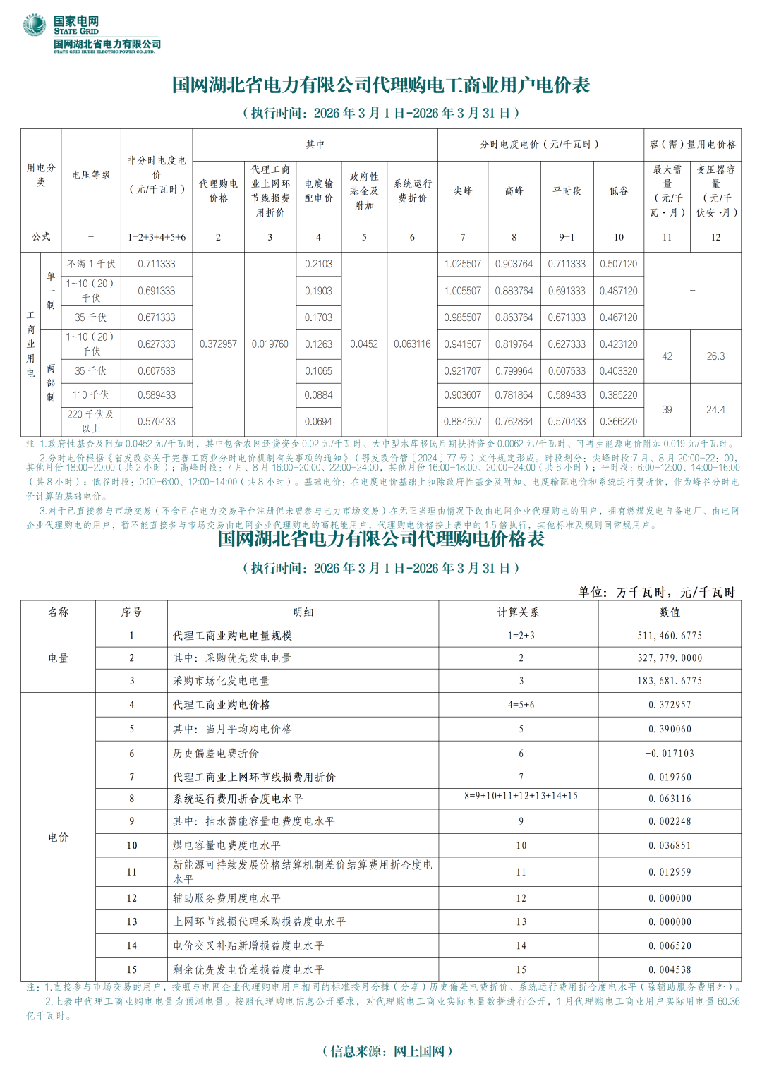
湖北

湖南

青海

宁夏

陕西

天津

甘肃

新疆

广西

海南

贵州

云南

云南.png

云南1.png云南2.png云南3.png云南4.png云南5.png

深圳

福建